学院简介
华侨大学是国家重点建设大学,福建省“双一流”重点建设高校。
国际学院成立于2010年,是开展全英文专业教学、培养国际化精英人才的教学科研单位,是华侨大学国际化办学的重要平台和示范窗口。学院设有国际商务系、国际金融系、国际会计系,拥有国际商务、财务管理(ACCA)、金融学(CFA)3个全英文教学专业以及工商管理类和经济学类2个中美121双学位招生项目,共建国家一流本科专业2个。在全国第四轮学科评估中,工商管理(1202)和经济学分别被评为B类和B-类学科,第五轮学科评估均取得新突破,两个学科分别拥有工商管理和应用经济学一级学科博士学位授权点。

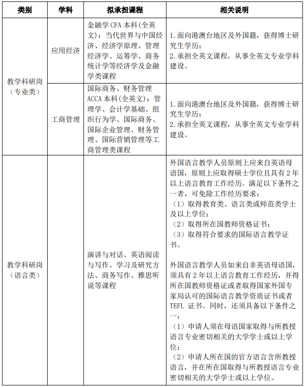
岗位需求

应聘程序
1.应聘者通过邮件方式(邮箱:guoji@hqu.edu.cn)投递个人简历。
2.学院考核
(1)学院通过邮件或电话通知初审通过的应聘者面试。
(2)面试:教学试讲,应聘者试讲拟承担课程内容。
3.体检和健康测试。
4.学院研究同意聘用的,报学校审核。
5.与录用者签订协议,聘期、薪酬等具体事项面议。
联系方式
陈老师 0595-22695587
温老师 0595-22690701
Recruitment Announcement for Faculty Positions of International School, Huaqiao University
About the school
Huaqiao University is a national university for prioritized construction and one of the "Double First-Class" key construction universities in Fujian Province.
Established in 2010, the International School of Huaqiao University is a teaching and scientific research institute focusing on English-medium professional education and cultivating international talents. It plays a vital role as a platform and model for international education. The school comprises Departments of International Business, International Finance, and International Accounting, owning three English-medium education programs of International Business, Financial Management (ACCA), and Finance (CFA), along with two Sino-American 1+2+1 dual degree programs of Business Administration and Economics. The school has also co-developed two national first-class undergraduate majors. In the fourth round of China Discipline Evaluation, Business Administration (1202) and Economics were rated as Class B and Class B-, respectively, making breakthroughs in the fifth round of China Discipline Evaluation, with PhD programs of the first-level disciplines in Business Administration and Applied Economics respectively.

Position requirements

Application procedure
1.Applicants email their resumes to guoji@hqu.edu.cn.
2. School Evaluation
(1)Shortlisted candidates will be notified via email or phone for an interview.
(2)Interview: interviewee gives a teaching demo related to the courses of the teaching position he/she applies for.
3. Physical examination and health tests.
4. After approval by the school, the information of applicants will be submitted to the university commission for review.
5. Employment agreements will be signed, with tenure and remuneration to be discussed individually.
Contact us
Ms. Chen: +86 0595-22695587
Ms. Wen : +86 0595-22690701